臺達變頻器日常維護與檢修
昨天有客戶到創世佳公司送臺西門子變頻器維修,同時他向我們咨詢關于變頻器日常保養與維護,都該做那些工作,創世佳工程師以專業的向他耐心講解了一下,現在匯總如下資料供大家一起學習與參考:(1) 定期(如三個月)對變頻器進行除塵,目前臺達變頻器對防...
了解詳情
昨天有客戶到創世佳公司送臺西門子變頻器維修,同時他向我們咨詢關于變頻器日常保養與維護,都該做那些工作,創世佳工程師以專業的向他耐心講解了一下,現在匯總如下資料供大家一起學習與參考:(1) 定期(如三個月)對變頻器進行除塵,目前臺達變頻器對防...
了解詳情
隨著北京冬奧會的順利閉幕,臺達Delta Controls收到了一封來自“雙奧”之城的感謝信。
了解詳情
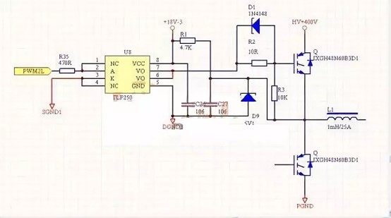
大家都知道,IGBT單管相當的脆弱,同樣電流容量的IGBT單管,比同樣電流容量的MOSFET脆弱多了,也就是說,在變頻器H橋里頭,MOSFET上去沒有問題,但是IGBT上去,可能開機帶載就炸了。這一點很
了解詳情
發那科PMC學習課程文章匯總 PMC 是PLC的一種,是FANUC數控系統機床上用于控制系統與機床外圍動作的程序,在大家學習中經常疑惑與對PMC功能指令的理解上,感覺功能指令太多,并未好好理解這些功能指令用于實際的哪些場合,共享屋將從指令與...
了解詳情
發那科梯形圖也叫作PMC,是用于控制FANUC數控系統機床的PLC程序,對于PMC程序來說,不同的人使用它所起到作用不同,比如從事維修的人員主要用它來診斷機床故障,而從事機床調試的人員需要編寫PMC程序控制機床的動作,所以呢,PMC的功能很...
了解詳情
Win7 系統PC通過X127 與828D、840D 連接問題 問題: 當Windows 7 計算機 (Field PG/PC)連接NCU/PPU X127 時,應注意什么? 答案: 如果PG/PC (Windows 7 or higher...
了解詳情
FANUC參數對比軟件,維修好幫手? ? ? 大家都知道FANUC系統參數很多,客戶在操作時誤改了么個參數導致了機床不能夠正常工作,但是你不好找是哪個參數引起的,遇到這樣的問題,我教你一個很好的方法,但是平時需要備份一份正常的機床的參數,遇...
了解詳情
西門子NC程序名稱 對于西門子NC程序名的命名,編程手冊中是這樣定義的:在編制程序時可以自由選擇名稱,但是必須遵守以下規定:名稱的長度不得超過 24 個字符,因為在 NC 上只能顯示程序名稱最前面的 24 字符。允許使用的字符有: – 字母...
了解詳情